출력 트랜스 중국산 출력 트랜스를 구입해보았다. 66코아로 5K 싱글용과 10K pp용을 각각 구입하였다. ■ 10KPP 출력 트랜스 P1(파)-G1(회)-B+(빨)-G2(갈)-P2(흰) 16옴(녹)-8옴(주황)-4옴(노)-0(검) ■ 5K SE 출력 트랜스 8옴(주황)-4옴(노)-0(검) B+(빨)-G(회)-P(파) Audio/악세사리 2022.07.02
Marantz SC-7S2 clone 튜닝 어때 쉽게 간다했더니 머리가 아프게 되었다. 공간감과 잔향등의 소리가 꽤 마음에 들었는데... 주파수 특성을 보고 깜놀했다. 주파수 특성만 본다면 앞서 조립해본 간단한 PM 14보다도 못한.... 저역이 거의 날라간 상태이다. TR이 30쌍(60개) 가들어가는 더구나 이 TR 30쌍을 일일이 매칭해서 조립한 정성을 들인 프리인데 이대로 둘수는 없다. 저역이 거의 죽어 있는 형태이다. PCB 의 회로와 인터넷상의 회로를 입수하여 비교해봤다. 원 회로는 밸런스부와 언밸런스부의 회로가 따로 구성되어 있고 언밸런스부의 신호가 밸런스로 들어가는 구조로 되어 있다. PCB 회로는 밸런스단의 회로를 차용했는데 뭔가 이상하다. 오리지날 회로에서는 피드백되는 신호를 볼륨 콘트롤 IC에 넣고 입력신호와 조합하는 형태인것 .. Audio/TR, FET Pre AMP 2022.06.26
LCR Phono RIAA부분 일신전자 1.8H, 45mH choke 입수 495R : 1.1K // 900R 500R : 1K // 1K 600R : 1.2K // 1.2K 116R : 100R + 16R 14K : 20K // 47K 5.02uF = 4.7uF + 0.33uF 0.126uF = 0.1uF + 0.022uF + 4700pF Audio/Tube Phono, Line Amp 2022.06.18
NAC 152 케이스 변경 일전에 만든 Naim NAC152 프르앰프의 전원부와 케이스가 맘에 들지 않아서 변경하기로 하였다. AC전압이 24V임에도 불구하고 24V가 나오지 않고 전원 노이즈도 있어서 정전압 회로와 케이스를 보기좋게 이식하기로 했다. 새로 구입한 정전압 회로는 프리/DAC전용이라는데 전압이 칼같이 조정된다. 10uF 필름 캡이 하단에 장착되어 있어 기판 높이가 높아 셀렉터와 볼륨 높이까지 침범하여 다시 윗쪽으로 다시 달았다. 정전압 기판 조정후 메인 보드연결하니 전원을 켜는 순간 전압 드랍이 생기면서 27옴 저항이 타버렸다. 결론은 47uF 탄탈중 1개가 문제가 생겨서 (아마도 캡내부 쇼트...) 발열이 생긴것이다. 다행히 탄탈은 전해로 저항하나 갈고나서는 문제 없이 동작된다. Audio/TR, FET Pre AMP 2022.06.06
All in one Preamp 편하게 막굴려도되는 프리앰프가 있으면 편하겠다는 생각이 들었다. 포노와 블루투스 정도만 들어가 있어도 이것 저것 바꾸면서 듣지 않아도 될듯하다. 그래서 일전에 만들어 놓은 마란츠 7S2와 IC 포노, 그리고 블루투스를 한 케이스에 모두 일체 시키기로 했다. 트랜스를 주문할려다가 예전사다 놓은 것들 재고 소진을 위해서 각각 달아 주기로 했고 대략 샤시에 위치를 잡아 보았다. 케이스에 LED홀이 있어 셀렉터 전환시 LED가 변경되도록 하기위해서 회로를 꾸몄다. 원래계획은 6VAC를 입력 받아서 LM7806을 통해서 TR을 통해서 LED를 켤려고 했는데 너무 복잡해 질것 같아 그냥 저항으로 제어 하기로 했다. 셀렉터에 흐르는 전류가 크면 오래 사용치 못하니 일단 3mA로 하기로 했고 6V에 1.3K옴을 연결했.. Audio/TR, FET Pre AMP 2022.06.01
Marantz 7S2 Preamp 조립 예전에 만든 PM14의 소리가 의외로 좋아서 찾다보니 21년 1월경에 Marantz 7S2 Preamp용 기판이 있어 구입하였고 국내서 부품을 구해서 조립을 하였다. 단종된 2SA970/2SC2240 TR 30쌍이 들어 가는 무지막지한 앰프인데 그만큼의 힘을 발휘 하리라 판단하였다. 대체 생산품인 A1268과 C3200 TR을 200쌍을 구입하여 matching 작업을 하였다. 회로상 HDAM이 적용 되어 있고 채널당 5block, 한 block당 TR이 6개씩 들어 간다. 1~5block으로 나누고 Left/Right 채널로 봤을때 기준은 한 블락과 채널끼리의 증폭률은 같도록 했다. 6쌍... 즉12개가 같은걸로 골라낸다고 고생이었다. 1block(231~232), 2block(234~235), 3Bl.. Audio/TR, FET Pre AMP 2022.06.01
Marantz PM14 Preamp 예전 PCB만구해서 조립해봤다. 의외로 소리가 좋았는데 단 하나의 문제가 있었다. 볼륨 가변시 오른쪽 채널에서 노이즈가 들리고 스피커가 '퍽퍽-' 하는 문제이다. 볼륨 변경시 오른쪽 채널에서 노이즈 발생하여 볼륨을 교체 하기로 했다. 10K 짜리 알프스 정품인데... 그리고 출력쪽 cap이 0.1uF인데 실제 회로에는 22uF 전해캡이 적용된것 같음.(이건 다시 봐야 겠음) 알프스 20K 볼륨으로 할려다가 중국산 24단 어테뉴에이터로 달아 봤는데 접점 노이즈가 이젠 왼쪽에서 들린다. 어쨌든 문제의 방향은 볼륨 교체가 맞는것 같다. 그리고 변경 하는김에 0.1uF 구소련 필름 캡을 중국산 MKP 1uF으로 변경 해주었다. 전원을 넣고 출력 중점 조정을 해주었다. 1.7~2.2mV를 0.5mV로 좌우 최적화.. Audio/TR, FET Pre AMP 2022.06.01
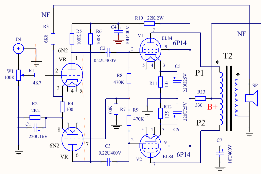
6N2P-6P14 pp amp 예전 6BQ5 PP를 만든적이 있는데 싱글대비 크게 좋다는 기억이 없었다. 잊고있던차에 알리에 진공관까지 포함해서 40$정도의 kit 팔길래 낼름 구매하였고 66코어 출력 트랜스도 싼게 있어서 같이 구매하였다. Dynaco 6BQ5pp 회로라는데 PCB가 오면 들여다 봐야 겠다. 회로를 들여다보면 출력단쪽에 뭔가 이상한 느낌이다. 캐소드저항이 135옴이라... 계산상으로는 플레이트에 270V 정도 인가될때 전류가 근 60mA 가 흐를 조건이고 max plate dssipation 12W도 넘어선다. 계산상으로 플레이트 270V일떄 36mA, 캐소드 저항은 270옴, 캐소드전압은 9.67V정도 일것 같다. 입수된 PCB상의 부품을 몇개 변경해야 겠다. 출력관 캐소드저항과 캡, 초단 캐소드 캡, 기타 캡들이.. Audio/Tube PP Power AMP 2022.04.20
파워 amp용 볼륨 파워 amp용으로 사용하기위한 간단한 attenuator를 만들었다. 6단 2회로 로터리 스위치를 이용해서 만들었고 땜질을 쉽게하기위해서 1/8W짜리로 했다. 단수가 6개니 필요한 저항은 5개가 되겠다. 엑셀로 대충 log 삘이 나도록 했다. 구입한 저항은 1/8W 10K, 14K, 20K, 47K 4가지 종류로 10K, 10K, 14K, 20K, 47K순으로 땜질을 했고 실질적으로 0, 10K, 20K, 34K, 54K, 100K가 된다. 최근에 만든 MOSFET amp에 적용할것이다. Audio/Audio 개인 2022.04.17
6N2P-6BQ5SE 제작기 회사 후배에게 진공관앰프 하나 만들어 주기로한지 몇년이 지났다. 해서 저렴한 amp를 제작를 고민하다 내가 처음 만들어본 6BQ5싱글로 해주기로 마음을 먹고 초단관을 뭘로할지 고민하다가 집에 굴러다니는 러시아 6N2P가 생각이나서 이걸로 확정하였다. 1. 케이스 많은 고급진 케이스들이 많으나 최대한 저렴하게 만들기위해서 알루미늄상판과 나무 베이스를 만들어서 가공하기로 했다. 알루미늄 판재 1.5t * 300 * 200 과 0.8t * 300 * 200 각각 1장씩 구입을 하였다. 1.5T는 상판에 사용할것이고, 0.8T는 하판으로 내부를 가릴 목적으로 사용할것이다. 나중에 부품이 대충 모이면 위치를 잡고 가공할것이다. 6BQ5는 고추다마로 불리지만 생각보다 발열이 심해서 방열관련 구멍 가공이 필요하다. .. Audio/Tube SE Power AMP 2022.04.05