예전 6BQ5 PP를 만든적이 있는데 싱글대비 크게 좋다는 기억이 없었다. 잊고있던차에 알리에 진공관까지 포함해서 40$정도의 kit 팔길래 낼름 구매하였고 66코어 출력 트랜스도 싼게 있어서 같이 구매하였다.
Dynaco 6BQ5pp 회로라는데 PCB가 오면 들여다 봐야 겠다.

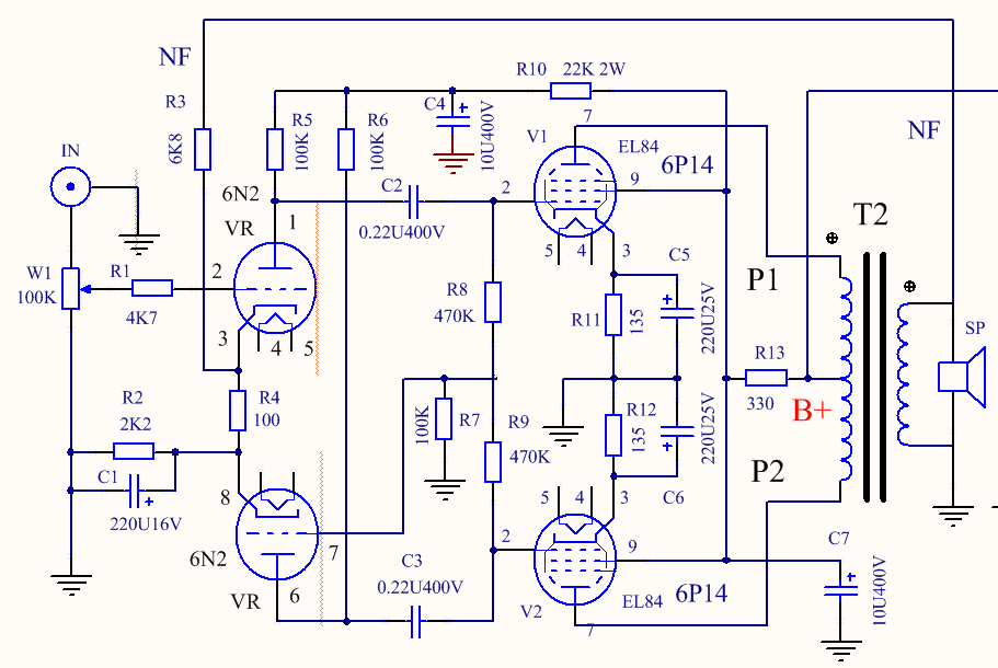
회로를 들여다보면 출력단쪽에 뭔가 이상한 느낌이다. 캐소드저항이 135옴이라... 계산상으로는 플레이트에 270V 정도 인가될때 전류가 근 60mA 가 흐를 조건이고 max plate dssipation 12W도 넘어선다.
계산상으로 플레이트 270V일떄 36mA, 캐소드 저항은 270옴, 캐소드전압은 9.67V정도 일것 같다.
입수된 PCB상의 부품을 몇개 변경해야 겠다.
출력관 캐소드저항과 캡, 초단 캐소드 캡, 기타 캡들이 교체 대상이다. 그리고 5극 연결에서 UL연결로 변경할것이다.
입단쪽도 뭔가 찝찝한데 만들고 나면 측정해보고 고민해봐야 겠다.
초기 사진을 찍지 못했다. 뭔가 짝퉁삘이 나는 전해 캡들과 WIMA MKS 0.22u를 제거 하였다. 폴리 에스테르 보다는 폴리 프로필렌이라 mkp를 커플링에 사용하기로 했는데 기판 홀과 사이즈가 맞지않아 mkp 0.1uF을 달고 캐소드 바이패스용 전해는 220uF에서 100uF으로 변경을 하였다. 찾아보니 100uF 저임피던스용이 없어서 그냥 국산으로만 변경하였다.
그리고 출력관 캐소드 저항은 270옴으로 변경하였다.
전원트랜스는 2차측 220V(0.3A), 6.3V(4A), 6.3V(4A) 96코아 입형으로 주문하였다.




출력관 9번핀 연결된것을 개별로 다 잘라서 B전원과 분리 하였다. 나중 기판 장착후 핀에 바로 UL접속 할것이다.
트랜스는 무조건 케이스에 몰딩시켜야 할것이다. 들리는 얘기로는 중국산 트랜스 함침시 유해한 성분의 물질로 작업을 하기 떄문에 트랜스에서 냄새가 심하게 난다고 한다. 해서 에폭시로 꽉 밀봉을 해야 할것이다.
입수된 트랜스를 측정해보니 B-P1(134.6R+28.8H) B-P2(133R+29.2H), 다른 하나는 B-P1(136R+31.9H) B-P2(133R+31.9H)로 측정 된다.

6BQ5의 AB급 PP일때
Plate Voltage 300V
Screen Voltage 300V
Zero Signal Plate current 72mA
Zero Signal screen current 8mA
Load Resistance 8000R
Power Output 17W
B+을 300V로 하면 약 280V가 plate에 걸린다. 이때 grid에 -10.64V이며 캐소드는 33mA, screen에는 3.7mA흘러서 대략 290옴(0.39W) 이다.
B+을 290V로 하면 약 270V가 plate에 걸린다. 이때 grid에 -9.62V이며 캐소드는 33mA, screen에는 3.5mA흘러서 대략 264옴(0.376W) 이다.
B+을 270V로 하면 약 250V가 plate에 걸린다. 이때 grid에 -8.75V이며 캐소드는 31mA, screen에는 3.5mA흘러서 대략 254옴(0.301W) 이다.
예전 6BQ5pp의 소리가 맹맹했는데 지금 돌이켜보니 NFB가 과하게 걸린것 같다. 초단 1.3K에 NFB저항이 10K~20K 정도 하라고 해서 15K를 걸었는데 약 -15dB이 걸렸다.
대략 다극관 PP에서는 -6~-10dB정도가 적당하다고 하는데 과하게 걸은듯하다.
다른회로를 찾아보니 -3dB~-11dB까지 다양하다.
이번 회로에서 8옴 단자 기준으로 8.2K일때는 -3.2dB, 6.8K일때는 -3.8dB, 6K일때는 -4.2dB, 5K일때는 -4.8dB, 4K일때는 -5.7dB, 3K일때는 -6.9dB, 2K일때는 -8.9dB정도가 되겠다. 대략 8K에서 4K사이 정도하면 될것 같다.
일단 기준은
Vp : 270V (B+전압은 290~300V)
Vg : -9.78V
Ik : 36mA(34mA+2mA)
Rk : 270R (0.35w) 최소 2W급 이상
plate dissipation : 9.2W(spec.12W) 약 77%수준
2번째 기준은
Vp : 250V (B+전압은 270~280V)
Vg : -8.99
Ik : 33.2mA(31.5mA+1.7mA)
Rk : 270R (0.35w) 최소 2W급 이상
plate dissipation : 8.24(spec.12W) 약 69%수준
5극 접속시 출력관은 35.5배 증폭(31dB), UL 접속시 20배(26dB) 증폭이다.








아무 생각없이 GND와 B+을 연결해놓고선 전원켜는 바람에 휴즈 2개와 FET을 날려먹고 나서 고쳐서 체크 하였다.
꼼꼼히 하지 않고 대충 대충 하다보니 생긴일이다.
최종 B+은 264V, 플레이트에 걸리는 전압은 260V, 각 출력관의 캐소드전압은 8.47V, 8.35V, 8.5V, 8.81V이다.

'Audio > Tube PP Power AMP' 카테고리의 다른 글
| [完] EL34PP(Marantz 8B modify) (0) | 2008.08.05 |
|---|---|
| [장기임대] EL84PP Power (0) | 2008.04.13 |